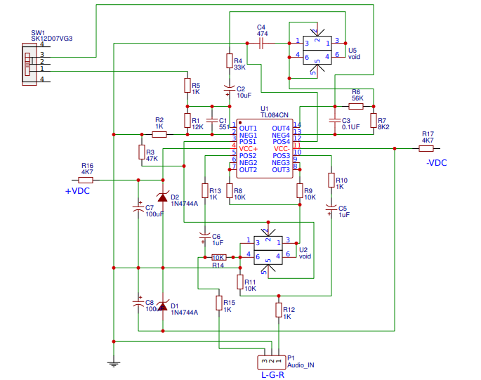
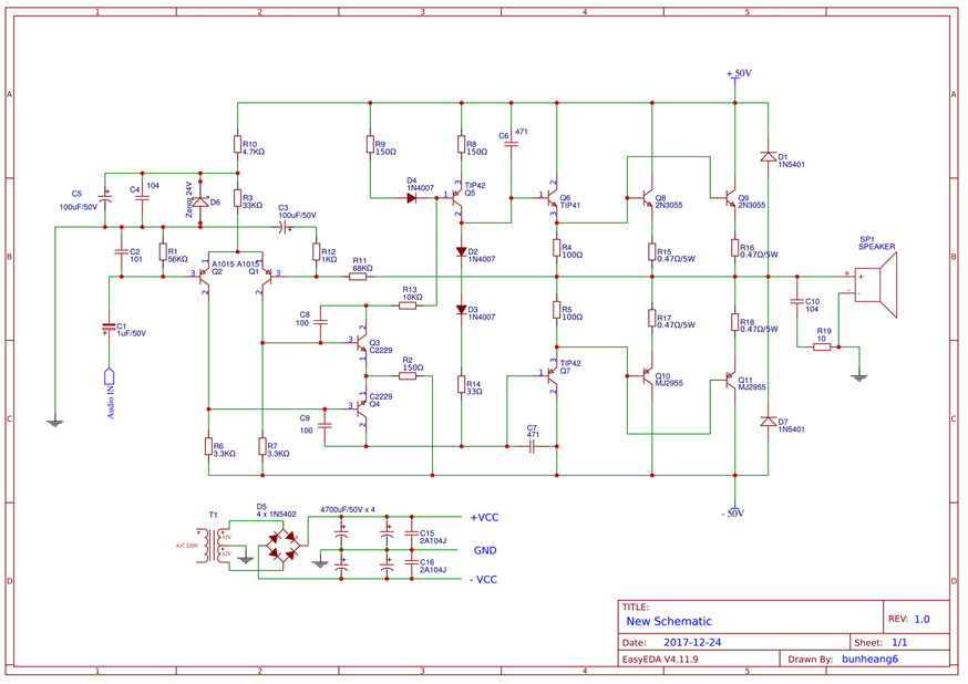
AMPLIFICADOR TIP3055 TIP2955 200W CONTROLE DE GRAVES E ALTAS.
Diagrama de circuito do amplificador de 200 W TIP3055 TIP2955


LAYOUT DA PLACA DE CIRCUITO IMPRESSO – Tamanho 15 cm x 10 cm.

IMAGEM DA FACE TOP COM AS POSIÇÕES DOS COMPONENTES

LINK PARA BAIXAR OS PDF DA PLACA DE CIRCUITO IMPRESSO
PUBLICIDADE
