FILTRO SUBWOOFER 50..200Hz
O filtro do subwoofer possui uma frequência de corte. Um sinal de entrada para o filtro com frequência maior que a frequência de corte será atenuado. Esses sinais não estão localizados na saída do Filtro.

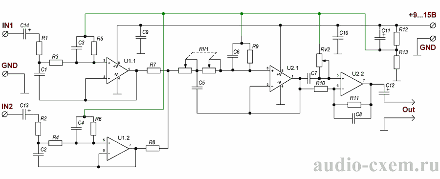
Especificações Técnicas Chave do Filtro de Subwoofer
Tensão de alimentação: +9-15V
Consumo atual: <10mA Frequência de corte: 50-200Hz Atenuação do sinal (a frequência de 1kHz) Diagrama do circuito do filtro ativo do subwoofer de 40dB.

Lista de materiais ativos de filtros para subwoofer
U1,U2 – TL072, TL082, NE5532
R1-R4 – 47 … 51 kOhm
R5, R6, R9 – 270 kOhm
R7, R8 – 220 Ohm
R10, R12, R13 – 10 kOhm
R11 – 12..13 kOhm
RV1 – 30-50 kOhm (6 pés)
RV2 – 10 kOhm (3 pés)
C1,C2,C6 – 0,047uF (filme)
C3,C4 – 0,022 uF (filme)
C5,C7 – 0,01uF (filme)
C8 – 0,001uF (filme)
C9,C10 – 0,1uF (cerâmica)
C11-C14 – 22uF 16V.
Todos os resistores são de 0,25W.


Os elementos U1.1 e U1.2 possuem um coletor que otimiza a operação do filtro passa-baixa quando um sinal estéreo é aplicado à sua entrada. O ajuste do ângulo de deslocamento de fase é feito com o filtro do subwoofer, com o sistema adicional de alto-falantes do ouvido ligado. Se houver um osciloscópio de dois canais e um gerador, configurações mais precisas podem ser feitas com eles.
Fonte: audio-cxem.ru/shemyi/regulyatoryi/filtr-sabvufera.html
