Pré-amplificador estéreo com equalizador de 3 bandas e entrada de microfone independente.
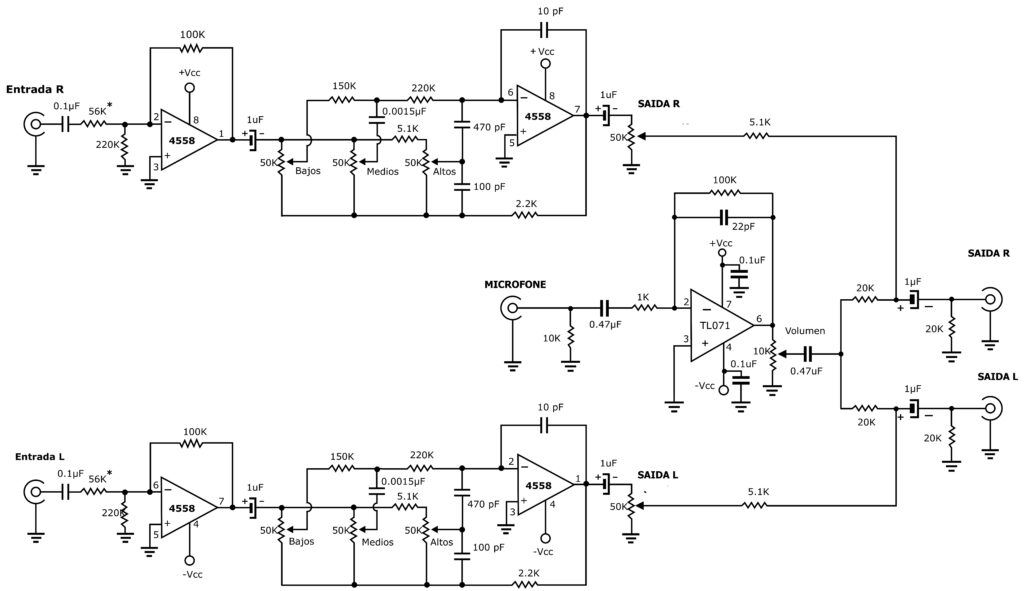
O estágio pré-amplificador do microfone tem como componente principal um TL071 que é um amplificador operacional simples e de baixo ruído . O sinal entra por um capacitor de 0,47 uF que atua como desacoplamento de entrada. Em seguida, o sinal passa por um resistor de 1k e é levado ao pino 2 do circuito integrado TL071 .
O sinal sai amplificado pelo pino 6, sem antes regular o ganho para 100, por meio de um resistor de 100K que vai da saída para o pino de entrada. Este resistor é chamado de resistor de feedback ou ganho.
O ganho é determinado pela divisão do resistor de feedback de 100K pelo resistor de entrada de 1K.
100K / 1K = ganho de 100
Então, se precisarmos de mais ganho, basta trocar o resistor de 100K por um de valor maior. E se o ganho estiver muito alto para o tipo de microfone que estamos usando, podemos diminuí-lo simplesmente trocando o resistor de 100K por um de menor valor.
O estágio do pré-amplificador de linha com controle de tom tem como componente fundamental o circuito integrado JRC4558 , um dos amplificadores operacionais mais famosos.
O pré-amplificador possui dois desses circuitos integrados, já que um é usado para cada canal. Lembre-se de que este pré-amplificador é estéreo.
Como o 4558 é um amplificador operacional duplo, um de seus amplificadores é responsável por receber o sinal e amplificá-lo, e o outro amplificador é responsável por amplificar as frequências no equalizador de 3 bandas.
Lembre-se de que, ao montá-lo, você deve observar a posição dos componentes no PDF que fornecemos no final deste artigo. Os circuitos integrados, reguladores e capacitores têm um endereço específico; caso contrário, não funcionarão corretamente.
Uma das grandes vantagens deste pré-amplificador é que ele inclui uma fonte de alimentação simétrica regulada. Basta alimentá-lo com um transformador CA de 12-0-12 volts e ele estará funcionando.
A fonte de alimentação consiste em uma ponte de diodos de 1 ampere, dois capacitores de 2200 uF e dois reguladores: um positivo ( LM7812 ) e um negativo ( LM7912 ).
Outra grande vantagem de ter a fonte de alimentação na mesma placa é que isso garante um som limpo e sem zumbidos.
ESQUEMA ELETRÔNICO

PLACA COM OS COMPONENTES.

LAYOUT DA PLACA DE CIRCUITO IMPRESSO

POSIÇÃO DOS COMPONENTES

BAIXE AQUI OS ARQUIVOS EM PDF DA PLACA DE CIRCUITO IMPRESSO
LISTA COMPONENTES
Integrados
2 JRC4558 o Tl072
1 Tl071
Resistencias de 1/4W
4 Resistencias de 220K (rojo, rojo, amarillo)
4 Resistencias de 20K (vermelho, preto, laranja)
3 Resistencias de 100K (marrom, preto, amarelo)
1 Resistencia de 10K (marrom, preto, laranja)
2 Resistencias de 56K (verde, azul, laranja)
2 Resistencias de 2.2K (vermelho, vermelho, vermelho)
4 Resistencias de 5.1K (verde, marrom, vermelho)
2 Resistencias de 150K (marrom, verde, amarelo)
Condensadores
2 condensadores de 2200 uF a 25 voltios
6 Condensadores de 1 uF de 16V en adelante
2 Condensadores de 10 pF cerámicos
1 Condensador de 22 pF cerámicos
2 Condensadores de 100 pF (101) cerámicos
2 Condensadores de 470 pF (471) cerámicos
2 Condensadores de 0.0015 uF (152) poliéster
2 Condensadores de 0.47 uF (474) poliéster
4 Condensadores de 0.1 uF (104) Poliéster
Varios
1 Regulador LM7812
1 Regulador Lm7912
3 soquetes para integrado de 8 pinos
1 Ponte de diodos de 1 amper
4 Potenciómetros duplos de 50K
1 Potenciómetro simples de 10K
2 Conectores de tres pinos pequenos (GP o de 2.54mm)
1 conector de 6 pinos pequeno (GP o de 2.54mm)
